咨询时间:8:00~24:00400-1010-123
攻读学位
研究生留学
本科留学
高中留学
留学信息
留学资讯
留学活动
留学产品库
成功案例
留学博客
院校库
留学规划师
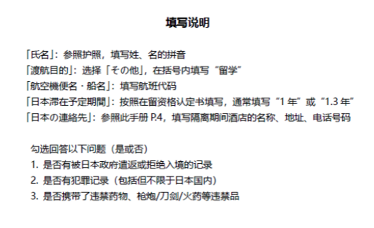
您的位置:首页 > 启德动态 > 一文搞定日本留学入境!

一文搞定日本留学入境!

  • 2023年08月22日 10:01
  • 来源:启德教育
  • 点击:515 次
【导读】出国留学申请学校是第一步,获取签证是第二步,当这两步都已经顺利完成,说明您已经在留学路 途上成功了一大半。不过,千万不可忽视离境前注意事项。临行准备充分,可以给自己即将到来的 留学提供便利。反之,马虎行事,可能会带来许多不必要的烦恼。


            


图片


图片



出国留学申请学校是第一步,获取签证是第二步,当这两步都已经顺利完成,说明您已经在留学路 途上成功了一大半。不过,千万不可忽视离境前注意事项。临行准备充分,可以给自己即将到来的 留学提供便利。反之,马虎行事,可能会带来许多不必要的烦恼。


确认住宿


在日本生活最重要的问题是住宿。可以毫不夸张地说, 住宿将决定在日留学生生活质量的好坏。因此,在出发前要做好充分地确认。


1. 首先需要跟学校或者房地产中介确认好是否已经申请到宿舍,宿舍的入住期间一般最短半年,最 长两年,超过入住期间需要重新签订合约,因此在申请到宿舍后,还需要确认好宿舍入住的起止时间。


2. 学校宿舍一般位于学校附近,而在外租房地点就依照个人喜好而定了,在入住前要确认好宿舍的 具体位置,宿舍到学校的距离,附近有什么设施等。


此外,日本的宿舍有单人间、双人间或四人间。学校宿舍一般会配有简单的床、书桌、衣柜等,而在外租房一般没有家具和日常用品,家具、被子、 书桌、 椅子、电器等需要自己准备。


3. 日本的房屋租赁有其独特的制度,需要支付押金、礼金等,在入住前需要确认好宿舍的各个费用, 包括每月的房租,入寮费,押金、水电煤气费及网费等。


入寮费是在第一次入住时需要支付的费用, 不会退回。押金也是入住前需要支付,但退宿舍时会根据房间的状况做一部分的退回。


行李准备


1. 证件类


护照(确认好签证有效期)、在留资格认定书、入学许可、受付济证、72 小时以内的 PCR 检测证明、 疫苗接种证明、照片(20 张、电子版)、私章、银联银行卡和国际信用卡(家长的副卡也可以)、 机票等。重要证件文件最好备有复印件或电子版。说明:关于核酸检测报告的格式下载,以及检测的详细规定,也可参考日本国驻华使馆网站。https://www.cn.emb-japan.go.jp/itpr_zh/00_000485_00103.html


2. 生活用品 


衣裤鞋袜

不建议一次性带太多,增加行李负担,但在日本正式的场合或者面试需要穿正装,因此要准备一套 西装,和相应的皮鞋。


床上用品

被子、枕头、床单和被套 / 枕套。可以依据自身情况决定是否携带,比如:床单、被套和枕套重量 较轻,可以考虑携带;而被子太占空间,可以抵达日本再买;在申请校内住宿时,向学校确认宿舍 是否配备该类用品,以免去后顾之忧。


生活用品 

牙膏、牙刷、沐浴和洗发用品、毛巾和浴巾适量、针线盒、梳子、小熨斗、衣架少量、眼镜雨伞、 手机膜和手机壳、温度计、口罩(建议 30 个)、签字笔等


常用药品

板蓝根、感冒咳嗽发烧药、急性肠胃炎药、治疗牙疼的药、止血贴、 止疼药、眼药水。


干货调料 家乡特色小吃和干货可以适当带一些,肉制品除外。也可携带一些调味料,但不要携带瓶装的,增 加行李负担。


3. 学习类 


文具、国内常用的辅导书及日语教材、电子词典(国内购买的较符合中国学生的使用习惯)、升学 需要用到的证明材料(国内大学毕业证明、学位证明、成绩单、语言能力证书,可准备 10 套)


外币兑换


1. 赴日前可在中国境内银行,按即时牌价兑换好日元,这样使用起来比较方便。


2. 在日本,除邮政银行以外的银行,其他商业银行的办理手续及审查程序极为复杂。为保证正常的 生活学习,来日时请携带至少 6 个月的生活费,建议现金部分兑换 50 万日元左右(其中 5~8 万零 钞),妥善保管。


3. 可办理储蓄卡(VISA、MASTER 或银联)内存 30 万日元以备不时之需,但注意银联卡只在有 银联标志的地方才能使用。


行李托运


1. 首先判断行李是否需要托运,如果一旦托运,下飞机后需要在大转盘处等待领取,会耽误一定的 时间,不用托运的行李就随身携带,在飞机上有专门放手提行李的地方,一般允许携带一件重量不 超过 5 千克的行李登机。


2. 在打包之前,一定要与航空公司确认可托运的行李件数和每件行李的公斤数。去日本的航班一般每人可免费托运两件行李,每件 23 公斤。如果行李超重,会收取一定的费用,而且费用不低,所以请提前准备好行李,避免超重。


3. 有一些物品是不能托运的,为了避免不必要的麻烦,不要托运贵重物品、重要资料、易燃易爆 物品、管制刀具、打火机及锂电池等。护照、资格外活动许可申请书、在留资格认定书和机票务 必随身携带。


4. 找到购买机票相应的航空公司柜台,办理值机,同时办理托运手续,柜台人员会对行李进行称重, 并对行李进行安全检查。


温馨提示:如需要转机的学生,要注意两家航空公司的行李托运上限的差异,以免为超重部分的行 李支付高额的托运费用。另外,请尽量与航空公司确认行李限额,航空公司对托运行李重量的检查 甚为严格,如果超重,超重部分需补交费用,如不想补交,要即场取出超重部分。


所以如果不是很急用的东西,可以到日本后购买或让家人邮寄过去。在收拾行李时,可以将较重但不占地方的物件 放在随身携带的行李内,但是切记:一切刀具及液体必须托运!


其他

1. 医疗保险


建议事先购买好入境后 2~3 周内有效的医疗保险 , 需要覆盖隔离期间,将保险证明打印携带。


2.登录 VJW(Visit Japan Web):


https://www.vjw.digital.go.jp/出境前开启「Visit Japan Web」网站建立账号,并填写好相关信息,抵达日本时即可跳过机场的 检疫资料书面审查程序,大幅缩短入境时间。


- 扫二维码进入 VJW,建立好账号并登入成功后,点击首页「本人资料」按情况填写,在「新增登录」 中接着输入抵达时间、搭乘航班、日本电话地址等相关资料。


- 在 VJW 中注册检疫手续(快速通道)


- 再在 VJW 中填写「外国人入境记录」以登录入境审查资料。


- 再在 VJW 中再按下「携带品、后送物品申报」,并依指示输入各项字段,即可完成海关申告书 登录程序。


- 注册完成后,将检疫手续、入境审查、海关申报三种 QR 码截图,在入境时方便给入境审查官扫描。


图片


填健康调查表


图片
图片


填申报卡


外国人在办理入境手续时,如果是第一次到日本的话,需要事先填写外国人入境记录卡,同时也需 要填写携带品申报单,表格可在机场的入境检疫柜台领取,机场内有范本,可以对照填写以免出错。 


另外,在快到达目的地前 30 分钟左右,在机舱里乘务员会提示你是否需要日本的入境卡,为节省 时间,也可在飞机上问乘务员领取后填写,这就要求随身带一只笔、机票、护照、学校材料等文件, 以方便填写。


如果没有把握一次填对,建议先拿张纸把主要内容先写在上面,然后再填到入境卡上。里面的内容 包括姓名、出生年月、家庭地址、入境目的、乘坐的航班、在日本的联系地址及电话、在日本的停 留时间等,注意填写时请使用英文或日文填写,反面也有内容,注意不要忘了。


关于携带品申报单请认真填写,如果 A 面的选择全勾选了“无”,则 B 面不用填写。虽然,日本 的海关一般不会在现场核对你申告的内容和实际携带的物品是否吻合,填写全凭自觉,但还是请按 照实际情况填写。表格填写好后与护照一起妥善保管,准备接受入境审查。


图片
图片

携带品申报单(正面)

图片

携带品申报单(反面)

图片

入境审查


确认入境时需要的资料包括:护照、在留资格、受付济证、入学许可、资格外活动许可申请书(落款日期为入境当日)、承诺书(誓约书)、提问表(質問票)(通过MySOS 填写)、检疫法规定调查问卷、PCR 检测证明、保险加入证明、智能手机


飞机到达机场后需要先完成防疫手续流程:


1) 在第一个柜台,会检查誓约书、质问票等,根据入境日本14 天前所在国家,确定是否需要入住政府强制隔离的酒店,以及天数。(注:目前中国不属于必须入住政府指定酒店隔离国家,可以按政府规定进行自我隔离。)


2) 离开柜台,按照指引进入核酸检测区域,会得到一个试剂管,将唾液吐到试剂管内,注意是采集唾液,不要吐痰。采集后交给工作人员离开。(注:检测前 30 分钟是不允许喝水和吃东西的,所以飞机落地后,请不要喝水或者吃东西。)


注意:现在日本入境为抽查检测从中国大陆直接飞往日本的人员,进入日本时有可能需做一次检测(抽样检测)。需做检测的人员最多为入境人员的20% 左右,入境时不再需要在机场等候,如检测为阳性也可以居家隔离。


3) 在此之后,按照指引,会到回收誓约书的柜台,工作人员会检查誓约书的内容填写是否完整等,比较常见的询问是你的隔离地点或者你填写的手机号码;大家填写的手机号码是学校老师的电话,被问到电话号码时,请回答「日本語学校の先生の電話番号です」。


4) 提交誓约书后,前往指定地点等候核酸结果,你的护照封底上,会有一个写着字母加数字的粘贴,找到字母的区域,在对应数字的位置等候即可。


5) 被叫到号码后,按照指引前往最后一个地方,给工作人员看护照封底的号码,如果是阴性,会交给你一个“阴性”证明的纸张(如果被抽查到了的话),至此防疫手续流程全部结束,可以继续前往入国审查柜台。


在这里会让您提交护照、入学许可证、在留资格认定书以及入境记录卡进行入境审核,对于获得长期签证的(如留学)会发放在留卡。


入境审查通道分为日本人、再入国通道和外国人专用通道三种,日文名分别为“日本人用通道”、“再入国外国人用通道”、 “外国人用通道”。根据自身情况选择通道办理入境手续,第一次经历日本入境的同学,请到“外国人用通道”排队。现在日本入境实施新的入境审查制度,需要拍照及留指纹。


在办理入境手续时,请将贴有入境签证的护照、入境记录卡、在留资格认定书等一起交给入国审查官,审查官会在您的护照上印记上陆许可,并同时发行【在留卡】,根据日本法律,在日外国人必须随时携带在留卡。


但是,需要注意的是,经由成田机场、羽田机场、中部国际机场、关西机场、新千岁机场、广岛机场、福冈机场7 个机场以外的机场来日时,会在护照上印记上陆许可,并在印章附近进行【在留カード後日交付】(在留卡日后交付)记载,之后在市区役所进行住址申报后,【在留卡】会由地方入国管理局邮寄到申报地址。


图片

持留学签证来日的学生,可在机场办理资格外活动许可申请(打工许可),如果是有勤工俭学意向的学生,请务必提前填好,并在申请书上签名与护照一同提交。


若入国时未提交,则需要入国后在地方入国管理局进行申请。届时从申请到批准需等待1 个月以上,且在此期间禁止打工。


关于资格外活动许可:

申请书可从在留管理厅官网下载:

https://www.moj.go.jp/isa/applications/procedures/16-8.html


只有取得许可的学生才有资格合法打工,且每周工作时间不得超过28 小时,长期休假期间(暑假等)为每天不超过8 小时,每周不超过40 小时。根据日本法律,留学生可从事的工作内容有限,不得从事与风俗、赌博相关的工作。申请手续请遵循入国审查官的指示进行。


资格外活动许可申请书

图片

提取行李


入境审查手续结束后,前往行李区领取登机时托运的大件行李。行李大厅有巨大的电子屏幕,上面有详细的航班抵达、行李领取台编号等信息。请根据自己的航班号及行李存寄凭单确认自己航班行李所在传送带番号,到指定地点领取行李。


领取托运的行李后,前往海关。海关分为红色和绿色通道。没有携带需要上税的物品时走绿色通道,携带有需要上税物品或不能确定的请走红色通道。


通常海关检察官会问您几句简单的日语,比如“どこから来ましたか。”(你从哪里来?)“、”申告するものがありますか。(是否有需要申告的物品?)”,不要紧张,越紧张越让人觉得可疑,如果听不懂,就堂堂正正的回答「すみません(不好意思)」。


让您开包检查的机率很小,但是有可能。如果遇到这种情况,要老老实实的开包接受检查,如果有肉类、农产品、腌制品等,就告诉海关人员不知道这种规定,让他们没收就行了。


每人都必须向海关提交携带品申报单,如家庭同行的,一个家庭只需提交一份申报单。

落地接机


如已提前确认需要接机,请在出口耐心等待接机人员。根据之前的约定及安排,通过启德留学办理日本留学,我们都会要求日方提供接机服务的。


请大家一定要仔细查找学校的接机牌,接机人员会在出口举牌等候,细心留意;如果没有找到接机人员,也请不要走远,可以打接机老师的紧急联系电话或者到机场广播台广播寻找。请大家不要自行贸然离开机场。


如不需要接机,请按照机场指示前往公共交通搭乘处。在机场一般可选择如下的交通工具:机场大巴、电车、地铁、的士。


如有需要联系的情况,可连接机场wifi 信号或使用投币电话,投币电话使用时先投10 日币后拨打号码。灰色公共电话可以拨打国际电话,绿色或粉色的只能拨打日本国内的电话。


温馨提示:第一时间打电话回家报平安!

图片

欢迎访问启德教育日本留学频道 欢迎咨询启德教育留学顾问     

免费获取留学规划方案,您可以通过以下4种方式联络我们: 

1、欢迎致电启德教育客户服务中心400-1010-123; 

2、欢迎 点击这里 进行网络咨询; 

3、添加启德官网微信,可立即咨询;

 

          扫一扫  立即咨询

4、填写表单,我们会在1-3天内为您提供专业的服务。


用户感言:

    热门活动

    留学产品:

      热点新闻

      留学博客

      为什么选择启德教育
      国内留学规划与出国
      培训的国际教育机构
      中国较早聚焦于国际教育
      一站式服务的企业
      在北上广深等国内41个城
      市设立了69个分支机构
      在澳大利亚、加拿大、英国以及越南设有境外公司
      值得信赖的国际教育机构 Teaching Lifelong Success
      关于启德
      启德简介 启德动态 客户意见 联系我们 加入我们 网站地图
      出国留学
      美国留学 加拿大留学 澳大利亚留学 新西兰留学 英国留学 爱尔兰留学 法国留学 德国留学 荷兰留学 意大利留学 西班牙留学 瑞士留学 北欧留学 匈牙利留学 俄罗斯留学 中国香港求学 新加坡留学 韩国留学 日本留学 马来西亚留学 中国澳门求学 泰国留学 迪拜留学
      启德分支
      北京 广州 深圳 上海 武汉 济南 青岛 烟台 成都 重庆 杭州 宁波 南京 苏州 无锡 合肥 石家庄 邯郸 郑州 西安 太原 天津 呼和浩特 兰州 珠海 长沙 福州 厦门 南宁 沈阳 大连 长春 哈尔滨 南昌 昆明 海口 佛山 东莞 中山 汕头 境外公司: 澳大利亚 英国 加拿大 越南
      考试培训
      托福培训 雅思培训 GRE/GMAT
      启德学游
      美国学游路线 加拿大学游路线 英国学游路线 澳洲学游路线 其他学游路线
      特色服务
      国际预科 来华留学 新高考
      友情链接
      关注启德教育:
      启德小程序 留学想要的 都给你
      跳转链接 关闭
      留学考培问题轻松问
      获取验证码

      申请取消授权

      手机请直接输入:如1860086xxxx

      座机前加区号:如01059992xxxx

      请输入您的电话号码,点击通话,稍后您将接到我们的电话,该通话对您完全免费,请放心接听!

      关闭

      向我提问

      姓名:刘诗诗

      分公司:启德北京

      负责:加拿大

      本人允许通过电话、短信形式联系,确认咨询需求预约