咨询时间:8:00~24:00400-1010-123
攻读学位
研究生留学
本科留学
高中留学
留学信息
留学资讯
留学活动
留学产品库
成功案例
留学博客
院校库
留学规划师
您的位置:首页 > 启德动态 > 2023年—泰国曼谷雅思精品考试团

2023年—泰国曼谷雅思精品考试团

  • 2023年08月01日 09:36
  • 来源:启德教育
  • 点击:127 次
澳新 英爱 中国香港 新加坡 中国澳门 全年龄段 留学考试 全国
【导读】曼谷雅思考试优势:距离中国近,签证办理方便;疫情前热门雅思考试国家;口语和写作主观题,给分较为宽松;考位相对充足,报名时间相对灵活;四天考团,短频快,减少请假时间!
            

2023考团信息

图片

* 考团天数为:4天

泰国曼谷雅思优势

?? 曼谷雅思考试优势
★距离中国近,签证办理方便
★疫情前热门雅思考试国家
★口语和写作主观题,给分较为宽松
★考位相对充足,报名时间相对灵活
★四天考团,短频快,减少请假时间
?? 项目官方合作资源:
1. 雅思官方组织考前全真模考及串讲(全天);
2. 雅思官方绿色通道无忧预定考位;
3. 纸考,普雅&ukvi均可报名,考场环境轻松,提分更有保障;
?? 行程优势
★曼谷往返最优航班,免除舟车劳顿之苦
★曼谷机场专人接机,确保考生顺利入境
★项目方曼谷本地服务人员境外全程陪同,考生无忧备考
★四星级精品酒店,专属前台直接办理入住
★酒店内项目方服务团队为考生提供紧急药品等服务
★泰国本地化服务标准,熟悉东南亚文化和当地习惯,生活起居贴心服务
★境外团队24小时服务热线,紧急事务随时联络
图片

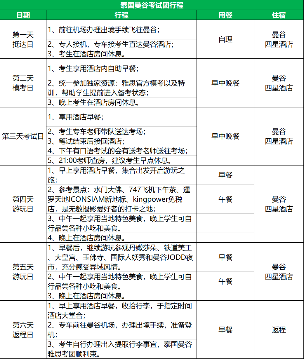
考团行程安排

?? 考团行程安排
* 尊享版为6天5晚游玩团,普通版为纯考试不含第4-5天的游玩。
图片
* 注:以上为参考行程,若遇实际航班顺序调整,航班延误、天气原因等因素,实际出团行程将有调整。距出发前一个月,考团价格可能会因机票、酒店费用上调,价格出现浮动,建议尽早报名。

费用说明

图片 费用包含
1、签证:泰国落地签签证的费用;
2、备考:项目中涉及到的串讲及模考安排相关费用;
3、机票:国内/香港--曼谷往返机票费用;
4、住宿:行程中列明的当地四星级或同级标准酒店住宿(2 人 1 间);
5、餐食:行程中列明的所含餐食费用 ;
6、交通:境外期间行程所含接送机及接送考交通费 ;
7、保险:境外旅行意外伤害保险 1 份 ;
8、核酸:境外回国 48 小时核酸检测;
9、其他:项目中涉及到的工作人员费用 ;
图片 费用不包含
1、雅思考试报名费及转考费;
2、考生所在地往返出发城市机场费用;
3、自由活动期间费用;
4、境外期间通讯费用;
5、因个人疏忽,违章或违法引起的经济损失或赔偿费;
6、因个人原因丢失护照而滞留产生的一切费用;
7、如遇到天气、罢工、航班取消等人力不可抗拒之因素及雅思官方取消考试所产生的费用;以及一切由于个人原因引起的行程计划外费用(包括但不限于:洗衣费、通讯费、司机超时费、超公里费、收费电视节目;个人伤病医疗费、往返医院产生的交通费);
8、上述“费用包含” 条款中未列明的一切额外费用。

增值服务

1、雅思成绩单专人代领取和免费扫描电子版服务
2、雅思分数进行大学送分和纸质成绩单寄送服务(到付)
3、代办雅思成绩复议和复议成功后成绩单领取服务

备注

1、护照:请提前办理好有效护照(并确保护护照以返回当天算起有效期在 6 个月以上)。请考生自行管理好护照,如因护照原因无法正常出行与考团无关,考团费用不退还,如因个人原因影响签证时间,由考生自行承担责任;
2、为方便考试团统一管理,考场由考试团统一报名;
3、航空公司规定,团队机票不能改签、改期、退票;机票按顺序使用,前段未使用,后段自动作废;
4、如因个人原因转团、退团,需向项目方发出书面确认。雅思代报名费不退还,转团、退团办理标准请参照签定的协议条款为准;
5、如因个人原因提前返程或离团,需及时联系带团老师说明情况并填写离团申请书;
6、用餐如在飞机上,以飞机上餐标为准;
7、如遇航空公司调整燃油附加费,价格将相应调整。

2023 启德学游

热门研学项目推荐

2023 夏季 国际实地研学项目


香港中文大学官方学术课程

香港高校新闻实践项目

香港PFP金融投资实训


2023 夏季 热门线上研学项目


美国加州大学伯克利分校官方在线课程
联合国全球聚焦远程培养计划-人文社科综合版(8月)


2023 夏季 热门国内研学项目 


西昌卫星发射中心航天科技主题营
帆船训练营(北戴河)

杭州走进阿里巴巴-数字化品牌营销实训项目


2023 全年 远程在线项目 


未来外交与国际职场专业人员培养计划
远程1对1学术实训项目-大数据与人工智能
远程1对1学术实训项目-TESOL与应用语言学
远程1对1学术实训项目-抑郁症与睡眠研究
远程1对1学术实训项目-金融风险管理与财务管理
个人语言远程定制课程(英语)
中国人民大学-法律--当代中国法律探索性研究导论--以社会法等为核心的研究展开
中国人民大学-传媒/计算--社交网络热点议题数据挖掘项目
中国人民大学-国际关系--中美战略竞争研究


2023 全年 线下研学项目


清华大学-生物医学交叉研究院--脑科学项目

苏州大学-生物钟研究中心-------斑马鱼生物钟调节的分子遗传和基因组机制 


热门考团项目


2023上半年—泰国曼谷雅思精品考试团

2022全年-2023(上半年)中国澳门SAT考团
2022-2023 新加坡6天5晚SAT考团

2022-2023个人项目——中国香港4天3晚SAT考团



欢迎访问启德教育留学频道 欢迎咨询启德教育留学顾问     

免费获取留学规划方案,您可以通过以下4种方式联络我们: 

1、欢迎致电启德教育客户服务中心400-1010-123; 

2、欢迎 点击这里 进行网络咨询; 

3、添加启德官网微信,可立即咨询;

 

          扫一扫  立即咨询

4、填写表单,我们会在1-3天内为您提供专业的服务。


用户感言:

    热门活动

    留学产品:

      热点新闻

      留学博客

      为什么选择启德教育
      国内留学规划与出国
      培训的国际教育机构
      中国较早聚焦于国际教育
      一站式服务的企业
      在北上广深等国内41个城
      市设立了69个分支机构
      在澳大利亚、加拿大、英国以及越南设有境外公司
      值得信赖的国际教育机构 Teaching Lifelong Success
      关于启德
      启德简介 启德动态 客户意见 联系我们 加入我们 网站地图
      出国留学
      美国留学 加拿大留学 澳大利亚留学 新西兰留学 英国留学 爱尔兰留学 法国留学 德国留学 荷兰留学 意大利留学 西班牙留学 瑞士留学 北欧留学 匈牙利留学 俄罗斯留学 中国香港求学 新加坡留学 韩国留学 日本留学 马来西亚留学 中国澳门求学 泰国留学 迪拜留学
      启德分支
      北京 广州 深圳 上海 武汉 济南 青岛 烟台 成都 重庆 杭州 宁波 南京 苏州 无锡 合肥 石家庄 邯郸 郑州 西安 太原 天津 呼和浩特 兰州 珠海 长沙 福州 厦门 南宁 沈阳 大连 长春 哈尔滨 南昌 昆明 海口 佛山 东莞 中山 汕头 境外公司: 澳大利亚 英国 加拿大 越南
      考试培训
      托福培训 雅思培训 GRE/GMAT
      启德学游
      美国学游路线 加拿大学游路线 英国学游路线 澳洲学游路线 其他学游路线
      特色服务
      国际预科 来华留学 新高考
      友情链接
      关注启德教育:
      启德小程序 留学想要的 都给你
      跳转链接 关闭
      留学考培问题轻松问
      获取验证码

      申请取消授权

      手机请直接输入:如1860086xxxx

      座机前加区号:如01059992xxxx

      请输入您的电话号码,点击通话,稍后您将接到我们的电话,该通话对您完全免费,请放心接听!

      关闭

      向我提问

      姓名:刘诗诗

      分公司:启德北京

      负责:加拿大

      本人允许通过电话、短信形式联系,确认咨询需求预约