【导读】最受中国留学生欢迎的留学目的地是哪里?
早前,根据中国教育部的统计数据显示,在2019年我国出国留学的人数约为70.4万人,较2018年同比增长6.25%。近两年虽然受疫情的影响,留学生人数略有起伏,但是这每年大几十万的留学生到底都去哪儿了?同学们别皱眉,根据启德最新发布的《2022中国留学白皮书》数据我们可以清楚的了解到,英国已经连续第四年成为中国留学生最想去留学/求学的目的地,相较于2021年暴增9.6%。

其实这也是在意料之中,英国作为老牌发达国家,教育体系完备,拥有享誉全球的高质量水准而被各国学子认可。前天QS最新发布的2022QS世界大学学科排名中,英国夺得了13个学科的世界排名榜首的位置,更是用实力证明了英国教育的优越性。那对于准备申请英国留学的学生来说,如果想在申请中百战百胜,那还是需要对英国留学有一个较为细致的了解,以及得到专业的申请建议。下面大家就跟随小启,一起来好好做功课吧!
1、英国大学知多少
英国的高等教育是现代高等教育的发源地之一,绝大多数大学都是公立院校。2022年QS世界大学排名,17 所英国大学入围世界前100。英国知名的大学大概可分为以下几类:
• 最具历史的英国大学:牛津大学创建于1167年,是英语国家最古老的大学。此外,剑桥大学、圣安德鲁斯大学、格拉斯哥大学、阿伯丁大学、 爱丁堡大学、杜伦大学属于中世纪大学,全部创立于19世纪以前。
• 英国“G5 超级精英”大学:剑桥大学、牛津大学、帝国理工学院、伦敦大学学院、伦敦政治经济学院是英国顶尖科研实力、师资力量、经济实力 的代表,也常被称为金砖五校。
• 英国的常春藤联盟“罗素大学集团”:全英顶级教学和科研的代表,涵盖英国的24所世界一流研究型大学,是全世界产生诺贝尔奖得主最多的名校联盟。
• 英国最著名的老牌名校“红砖大学”:创建于英国工业革命时期的英格兰六大重要工业城市,并于第一次世界大战前,得到皇家特许的有布里斯托大学、谢 菲尔德大学、伯明翰大学、利兹大学、曼彻斯特大学和利物浦大学。
2、英国本硕申请锦囊
对于想要申请英国本科、硕士的学生来说,在升学选择和录取要求方面不是完全相同,因此不同年级的申请,启德准备了对应的申请内容,帮助大家能直观的掌握申请要求,当然因为每年录取要求及费用均会发生变化,因此大家可以咨询启德顾问或登录大学官网来确认哦。
• 英国本科升学路径及基础要求

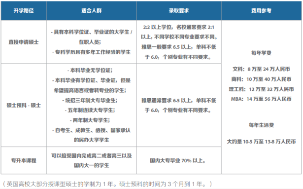
• 英国硕士升学路径及基础要求

3、启德老师对英国留学申请建议
英国的申请都是提前一年,例如想申请2022年9月入学的学生,基本上很多英国大学从2021年9月,甚至部分学校从2021年7月就开始开放申请通道。许多大学开放了分段录取,意味着对于申请英国留学的学生来说,一旦位置满额就会关闭申请。
英国院校录取遵循先到先得的原则,因此把握“黄金申请时间”至关重要。如果想要在第一时间递出申请,势必要在申请开始前至少的半年左右开始准备申请材料,比如递交申请中的必备且重要的个人陈述、推荐信、简历等文书材料。
英国的大学招生标准也在逐渐向美国大学招生录取模式靠拢,以此来筛选优秀生源。因此合理利用每个学期及寒暑假,合理安排实习、专业科研、专业竞赛、公益活动,周末同步学习雅思,都可以增加个人申请竞争力。
实习和科研活动不但对留学申请有帮助,也对就业有关键的作用,企业对有专业实习,偏研究的岗位对相关科研经历非常看重,拥有岗位相关的经历可以降低企业的培训成本。同样科研也是可以对我们升读硕士阶段更好的理解所学 的课程起到至关重要的作用。
建议申请英国研究生的同学们一定要秉持着英国申请三原则—早规划、早申请、早获得,越早行动起来规划好整个大学生活,才能在英国研究生的申请中脱颖而出,拿到自己梦校的录取通知书。
免费获取留学规划方案,您可以通过以下4种方式联络我们:
1、欢迎致电启德教育客户服务中心400-1010-123;
2、欢迎 点击这里 进行网络咨询;
3、添加启德官网微信,可立即咨询;
4、填写表单,我们会在1-3天内为您提供专业的服务。
鲁公网安备 37010202002903号
手机请直接输入:如1860086xxxx
座机前加区号:如01059992xxxx
请输入您的电话号码,点击通话,稍后您将接到我们的电话,该通话对您完全免费,请放心接听!