咨询时间:8:00~24:00400-1010-123
攻读学位
研究生留学
本科留学
高中留学
留学信息
留学资讯
留学活动
留学产品库
成功案例
留学博客
院校库
留学规划师
您的位置:首页 > 启德动态 > 最后两个月!高考生申请香港八大院校本科保姆级资讯~

最后两个月!高考生申请香港八大院校本科保姆级资讯~

  • 2024年04月03日 16:38
  • 来源:
  • 点击:169 次
中国香港 入读硕士 入读本科 留学政策 院校排名 院校选择 专业选择 行前准备 全国 北京 天津 西安 郑州 石家庄 广州 长沙 昆明 南昌 珠海 佛山 中山 深圳 福州 厦门 东莞 汕头 上海 宁波 南京 杭州 济南 青岛 烟台 武汉 成都 重庆 宜昌 沈阳 大连 长春 南宁 惠州 太原 海口 苏州 哈尔滨
【导读】过不久就要迎来今年的高考了,很多家长和考生在参加高考的同时,也会关注留学。香港本科求学也非常的受欢迎,现在香港院校的本科申请正在开放中,在考虑香港求学的同学们千万不要错过时间咯。
            

过不久就要迎来今年的高考了,很多家长和考生在参加高考的同时,也会关注留学。香港本科求学也非常的受欢迎,现在香港院校的本科申请正在开放中,在考虑香港求学的同学们千万不要错过时间咯。

有15所港校面向内地招生

图片

15所香港高校:港中文、港城大、港大、港科大、港理工、港浸会、岭南大学、教大、树仁大学、都会大学、演艺学院、珠海学院、恒生大学、东华学院、高等教育科技学院。

港澳学校是统招还是独立招生?

● 香港中文大学和香港城市大学这两所高校按照内地高校统一招生形式进行招生。无需另行向大学申请报名,同时也不必参加面试。考生统一填报高考志愿,即使在提前批次未被录取,仍可以参加后续批次的录取,进入其他内地高校。香港珠海学院2023年起也加入高考统招,在九个省份普通类本科批次录取。

● 其他院校都是独立招生。

● 无论是想通过统招或自主招生进入香港高校,想报考香港高校的内地考生必须参加当年高考。

● 港校的独立招生可以跟内地高考报志愿同时进行,不会影响内地本科报读!

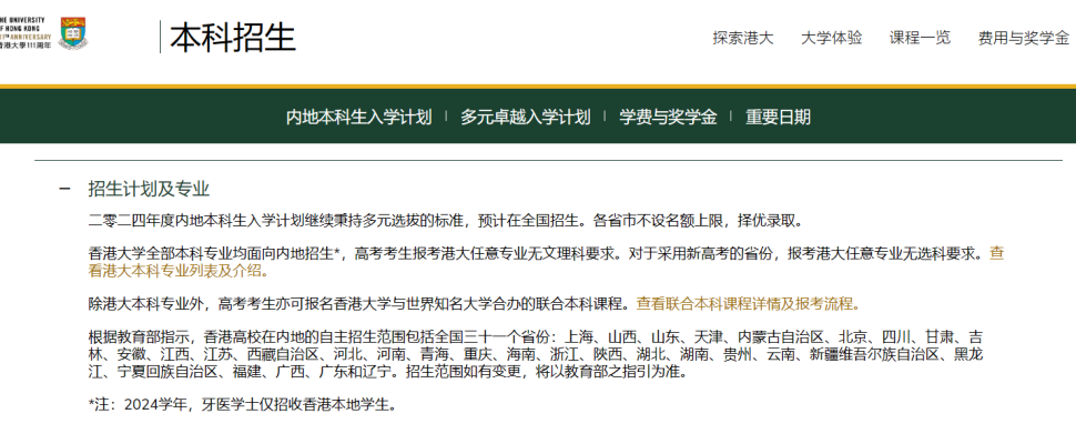
香港大学本科招生


图片


高考考生报考港大任意专业无文理科要求,除牙医学士外,香港大学全部本科专业均面向内地招生。

01

入学要求及标准

香港大学综合考察申请者的整体素质,并优先考虑以下因素:

1.申请人的高考总成绩及英语成绩 2.申请人的面试表现 (如获面试资格)3.申请人的综合学术及非学术素质。

建议同学们达到当地TOP10的985院校录取线,英语成绩135+。

02

截止时间

2024年度内地本科生入学计划申请截止日期为2024年6月28日

03

费用预算

图片
图片

04

官网网址

https://admissions.hku.hk/zh-hans/apply/mainland#multi-exec-admissions-scheme


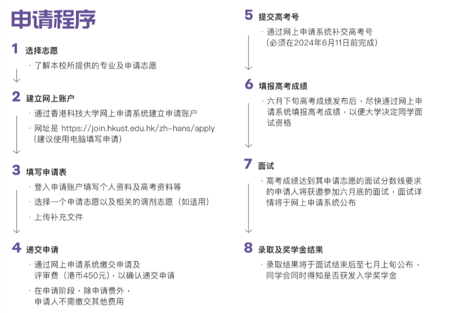
香港科技大学本科招生

图片

01

入学要求及标准

图片

建议高考英语135+

02

截止时间

图片

2024年6月11日申请截止

03

费用预算(每学年)

图片

04

官网网址

https://join.hkust.edu.hk/zh-hans/admissions/gaokao?cn=1


香港理工大学本科招生

01

入学要求及标准

申请人必须在应届高考获得优异的成绩,当中包括良好的英语成绩。理大以择优录取为原则,并没有预设各省市的录取分数线,申请人须在学术或非学术领域内有卓越的表现。

02

截止时间

图片


2024年度内地本科生入学计划申请截止日期为2024年6月13日

03

费用预算

本科课程一年学费现时为港币160,000元。

住宿费、生活费及其它杂费每年约为港币90,000元。

举例而言,于2024/25年度入读本科课程的同学,如入住本校学生宿舍,每年的费用约需港币243,500元

04

官网网址

https://www.polyu.edu.hk/study/ug/admissions/jee


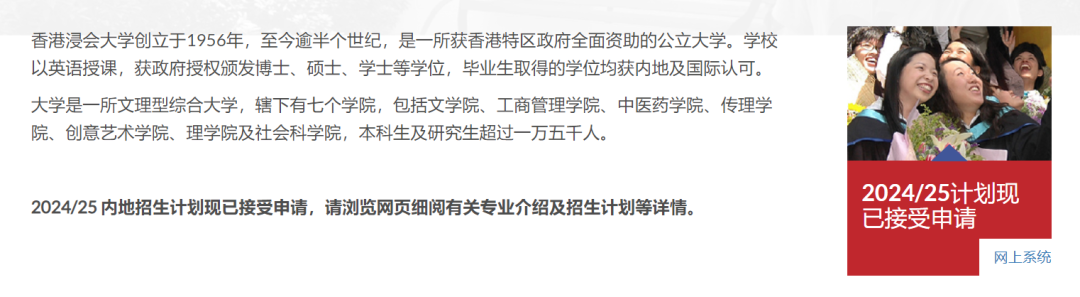
香港浸会大学本科招生

图片


香港浸会大学采取独立招生,31省市区的应届高考生(包括复读生)可申请入学。

01

入学要求及标准

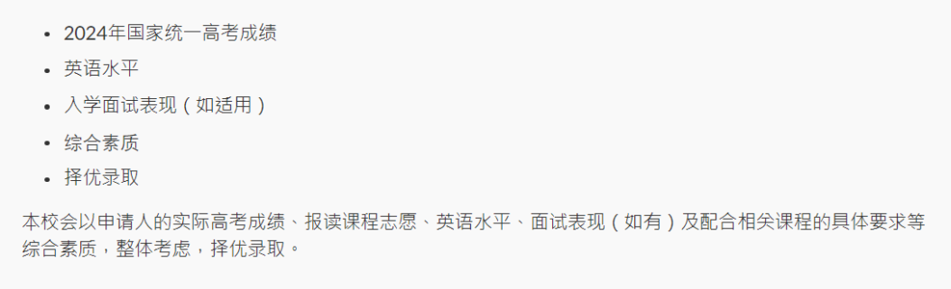
高考成绩达所属省市区报读第一批重点高校的分数线(一本线/特殊类型招生控制分数线)或以上;以及英语分数达110分(满分为150),个别专业的英语分数要求如下:

工商管理学院专业120分

商业计算及数据分析理学士(荣誉)120分

各学院/专业均以国家统一高考成绩为录取标准,个别专业另设入学面试作综合评估,择优录取。

02

截止时间

2024年度内地本科生入学计划2024年6月12日截止报名。

03

费用预算

2024/25学年全年学费为港币160,000元,分上、下学期缴交。该费用日后或会调整,大学将另行通告。

图片

04

官网网址

https://admissions.hkbu.edu.hk/en/mainland-jee.html


香港教育大学本科招生

图片

01

入学要求及标准

一般入学条件:参加应届高考且成绩达到所属省市的本科第一批重点录取分数线或自主招生线(江苏省考生同时需于两个选测科目中考获1A1B或以上等级);议达到当地211院校录取线)

02

截止时间

2024年度内地本科生入学计划申请截止日期为2024年6月12日,中午12时

03

费用预算

图片

04

官网网址

https://eduhk.hk/gao/zh-cn/articles/44


香港岭南大学本科招生

图片

01

入学要求及标准

图片

02

截止时间

2024年1月28日

早轮申请截止报名

2024年1月-6月

个别课程举办早轮面试

2024年6月10日

应届内地高考生截止入学申请

2024年6月下旬

面试/个别奖学金计划举办面试

2024年6月下旬至7月上旬

公布录取名单:电邮通知,交留位费,办理签证

03

费用预算

图片

04

官网网址

https://www.ln.edu.hk/admissions/ug/mainland/financing/fees


欢迎访问启德教育香港求学频道 欢迎咨询启德教育留学顾问     

免费获取留学规划方案,您可以通过以下4种方式联络我们: 

1、欢迎致电启德教育客户服务中心400-1010-123; 

2、欢迎 点击这里 进行网络咨询; 

3、添加启德官网微信,可立即咨询;

 

          扫一扫  立即咨询

4、填写表单,我们会在1-3天内为您提供专业的服务。

用户感言:

    热门活动

    留学产品:

      热点新闻

      留学博客

      为什么选择启德教育
      国内留学规划与出国
      培训的国际教育机构
      中国较早聚焦于国际教育
      一站式服务的企业
      在北上广深等国内41个城
      市设立了69个分支机构
      在澳大利亚、加拿大、英国以及越南设有境外公司
      值得信赖的国际教育机构 Teaching Lifelong Success
      关于启德
      启德简介 启德动态 客户意见 联系我们 加入我们 网站地图
      出国留学
      美国留学 加拿大留学 澳大利亚留学 新西兰留学 英国留学 爱尔兰留学 法国留学 德国留学 荷兰留学 意大利留学 西班牙留学 瑞士留学 北欧留学 匈牙利留学 俄罗斯留学 中国香港求学 新加坡留学 韩国留学 日本留学 马来西亚留学 中国澳门求学 泰国留学 迪拜留学
      启德分支
      北京 广州 深圳 上海 武汉 济南 青岛 烟台 成都 重庆 杭州 宁波 南京 苏州 无锡 合肥 石家庄 邯郸 郑州 西安 太原 天津 呼和浩特 兰州 珠海 长沙 福州 厦门 南宁 沈阳 大连 长春 哈尔滨 南昌 昆明 海口 佛山 东莞 中山 汕头 境外公司: 澳大利亚 英国 加拿大 越南
      考试培训
      托福培训 雅思培训 GRE/GMAT
      启德学游
      美国学游路线 加拿大学游路线 英国学游路线 澳洲学游路线 其他学游路线
      特色服务
      国际预科 来华留学 新高考
      友情链接
      关注启德教育:
      启德小程序 留学想要的 都给你
      跳转链接 关闭
      留学考培问题轻松问
      获取验证码

      申请取消授权

      手机请直接输入:如1860086xxxx

      座机前加区号:如01059992xxxx

      请输入您的电话号码,点击通话,稍后您将接到我们的电话,该通话对您完全免费,请放心接听!

      关闭

      向我提问

      姓名:刘诗诗

      分公司:启德北京

      负责:加拿大

      本人允许通过电话、短信形式联系,确认咨询需求预约